第十一批国采123个品种「备战」,第十批25省落地(附名单)

第十一批国采传来新消息。

25地明确第十批执行时间落地高峰期将至

据赛柏蓝不完全统计,截至4月23日,已经有25省(市、自治区)明确第十批国采执行的时间,集中在4月25日之后,大部分在4月30日。目前已经执行的省份有天津、河北、江西,4月25日将是执行的一波高峰,至少有4个省份会执行第十批国采中选结果。

全国31个省(市、自治区,除港澳台外),目前仅有6地尚未明确第十批国采执行时间,分别是湖北、宁夏、云南、浙江、西藏、江苏。

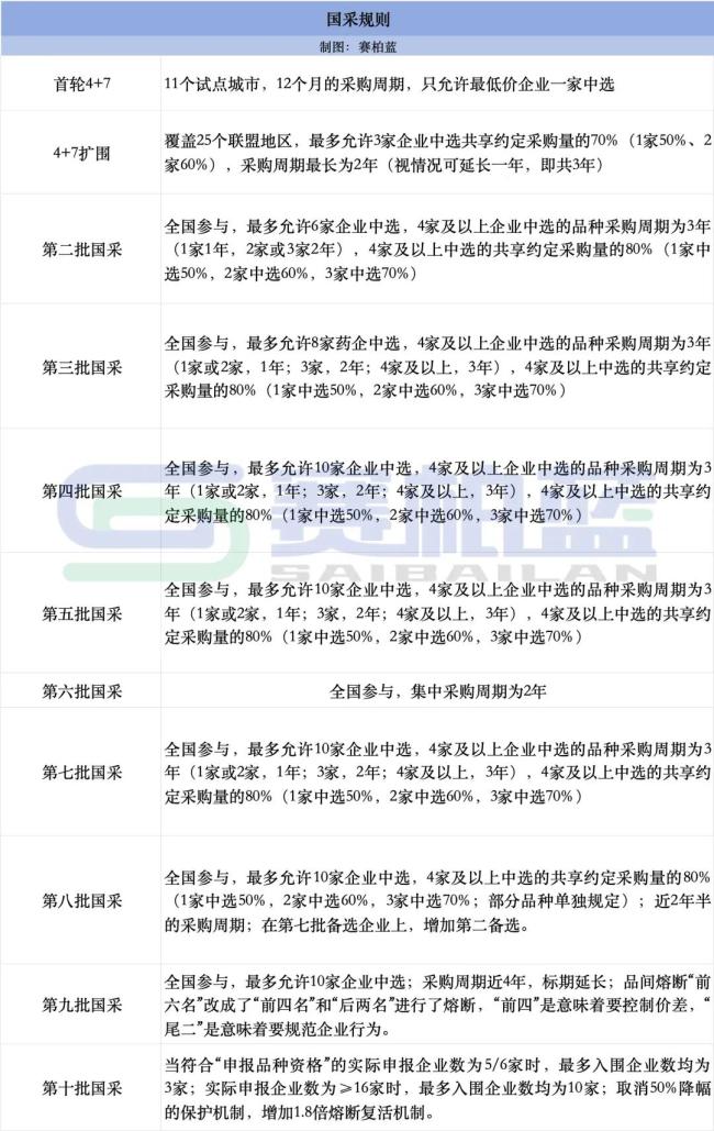
国采落地通常会涉及几个环节,包括中选结果公布与供应清单确认、配送关系维护与购销合同签订、挂网与价格调整、医疗机构报量与采购执行、供应保障与应急机制、医保支付与激励政策、监测与考核以及地方配套措施等。随着执行时间的明确,各地配套措施也在加速完善。

多个省份在执行通知中特别强调,配送企业需具备较强的配送能力和良好信誉,尤其要保障边远地区基层医疗机构的供应,并按时完成购销合同签订工作。

值得注意的是,“集采药品进民营医院、进零售药店、进村卫生室”的“三进”政策正在全国范围内加速推进。

随着这一政策的深入实施,一方面将扩大集采药品市场覆盖面;另一方面也可能加剧院外市场竞争,给药企带来新的机遇与挑战。

在价格管理方面,部分地区要求非主供和非备供企业的中选药品,其挂网价格不得高于中选价格的1.5倍或同品种最高中选价。对于未及时申报价格调整的企业,将采取红黄标价格风险警示,严重者将纳入信用评价管理。

国家医保局在药价治理中,特别强调了国采药品的管理。集采药品在供应省份执行协议价格,在非供应省份则合理协同并执行协议。具体来说,集采中选药品在供应省份的挂网价格统一为集采中选价,而在非供应省份,企业需将挂网价格调整至不高于本企业中选价1.5倍或同品种最高中选价‌。

第十一批将至123个品种满足基本条件

随着第十批国采中选结果在全国各地相继落地,第十一国采也将于今年上半年开展。上海市医保局召开2025年二季度工作会议,会议要求,要有序组织实施好第十一批国家药品集采等。

早在今年年初,国家医保局已经开会表示,国家层面将在上半年开展第11批药品集采。

赛柏蓝梳理发现,近五批国采官宣信息填报时间与上一批次国采落地时间最快间隔约3个月,最慢在一年左右,如果按此推算,上半年进行的新批次国采可能会在6月进行信息填报。

不过,除了此前业内流传的《集采优化方案》,国采尚未有新的消息。这份方案主要是从规范集采品种、优化价差熔断规则以及分量规则等方面作出集采优化建议。

一直以来,市场用量大、充分竞争的产品都备受集采青睐。前十批国采累计成功采购435种药品,如果想要完成“国家和联盟采购的药品品种总数将达到700个左右”的目标,下一批次的国采纳入品种数预计会与历次国采品种数相当,40-65个左右。

根据华招医药网数据,截至4月16日,共有123个品种尚未纳入国采且竞争≥7家,11个药品的竞争达到了20家及以上,55个药品的竞争达到10家及以上。随着时间的推移,竞争还在加剧。

此外还有规则上的优化,如报价机制可能会出现次低价取代最低价熔断,将报价熔断线从“最低价的1.8倍”调整为“次低价的1.8倍”,引导报价成本与质量平衡。

第十一批国采将至,药品市场竞争还在升温。

附:尚未纳入国采且竞争格局≥7家的品种;图源:华招网(注:以供参考,最终以官方消息为准)

(责任编辑:zx0600)