商业+工业企业,再度牵手。
国药控股官宣合作,涉及零售...
近日,国药控股与诺华中国开启战略合作升级新征程,双方通过提升药师专业服务能力,推动零售药店向“健康解决方案服务商”的不断转型升级。
诺华中国零售负责人王军星指出:“诺华与国药控股历时五年的深入合作,在高血压、免疫等疾病领域培育赋能了百余名‘金牌药师’,为患者提供全病程管理服务,让创新的治疗方案惠及更多患者。”与此同时,国药控股在诺华的支持下启动“国药控股心血管健康服务中心”,推动价值零售模式的运行。
双方通过专业药事服务增强患者依从性和治疗效果,在集采挤压院内市场后,通过零售渠道寻找新增长点。
在医药政策和市场竞争环境的双重驱动下,医药零售行业处于差异化发展的整体变革阶段。具备专业化服务能力、科技创新力、精细化管控力和资源统筹能力的头部药商将在行业洗牌机遇中抢占先机。
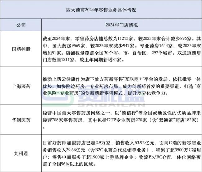
医药零售是国药控股的重要发展板块之一,截至2024年末,国药控股医药零售板块实现营收约359.81亿元,同比增长0.82%。国药控股零售药房店铺总数为11213家,店铺数量覆盖全国30个省、市、自治区,297个城市。
赛柏蓝梳理发现,国药控股与诺华中国近年来建立了多层次的战略合作关系,涵盖药品推广、零售渠道优化、患者服务创新等多个领域。
今年1月22日,双方达成深度战略合作。彼时,国药控股总裁连万勇称,要在现有基础上持续深化合作,探索更多新的合作模式和领域。诺华中国区总裁兼董事总经理李尧表示,希望通过国药控股的渠道优势,推动创新药物在中国市场的落地。
2024年,双方合作不断,例如:国控广州与诺华中国深化合作,就深化“价值零售”,打造价值门店,提升药师专业化服务能力展开深入研讨。
此外,国药控股还与多家国内外工业企业建立了广泛的合作关系,涵盖多个领域。
如2024年12月,国药控股与中国生物制药宣布深度合作,整合国大药房、SPS+专业药房资源、中国生物制药产品资源,共同打造遍布全国的零售网络。
2024年11月,国药控股与勃林格殷格翰达成协议,自2025年起负责推广其两款药物:森福罗®(普拉克索)和泰毕全®(达比加群酯),借助国药控股的全国分销网络,提高这两款药物的市场覆盖率,同时让勃林格殷格翰聚焦创新药研发等。
国药控股的合作主要集中在创新药商业化、院外零售市场拓展、医疗器械分销以及供应链优化等方向。此次诺华与国药控股的合作在一定程度上反映了跨国药企在中国市场的新策略,即从依赖高价原研药转向本土化、多渠道、服务驱动的商业模式。
零售、分销领域合作不断,四大药商如何发展
根据《2023年药品流通行业运行统计分析报告》,2023年,药品零售市场销售额6402亿元,扣除不可比因素同比增长7.6%,增速放缓3.1个百分点。药品批发市场销售额22902亿元,扣除不可比因素同比增长7.5%,增速提高2.1个百分点。
在政策变革与市场竞争的双重驱动下,四大药商正加速布局分销与零售业务,构建差异化竞争优势。
在分销领域,国药控股自2023年1月1日起,获得诺华格列卫®(伊马替尼)与恩瑞格®(地拉罗司分散片)在中国市场的商业推广权;华润广东医药与百济神州开展商业赋能会议,提升业务协同效能;上海医药与赛生药业在创新药领域开展合作;九州通与广药集团合作,覆盖“医药健康+互联网”、中药、物流、海外业务等多个领域。
在零售领域,国药控股SPS+专业药房与华润三九、东阿阿胶等于2024年10月举行战略沟通会;华润医药与大参林合作,从商品迭代、服务升级、数字化赋能等多个方面探索。
四大药商在医药零售业务领域的发展不止合作。
以2024年为例,华润医药经营中国最大零售药房网络之一,以“德信行”等全国或地区性的优质品牌来经营708家零售药房,其中包括DTP专业药房270家(含“双通道”药店182家);九州通好药师加盟药店已超2.9万家,销售收入53.92亿元,面向C端的新零售业务销售收入29.66亿元(含B2C电商总代总销等业务),积累了超3500万C端用户等。

全国药店总数已从2018年的48.90万家增长到2023年的66.70万家,药店连锁化率从2018年的52.15%增加到2023年的57.81%。商业企业在零售领域正经历“从规模扩张到价值创造”的转型,未来的核心竞争力将进一步聚焦于专业化服务、数字化能力等。
四大药商在医药分销和医药零售领域还将持续加码。
以国药控股为例,其将调整优化经营发展策略,按子公司所在区域、不同发展阶段制定差异化发展策略;进一步优化客户结构,保持区域等级公立医院终端的覆盖率和规模优势;关注分级诊疗制度改革趋势,拓展基层医疗机构市场。并加快推进药械品类结构的调整,聚焦国谈、集采等终端高需求药械品种,加强品种的获取能力等。
同时,深化打造专业药房和国大药房两个体系「双品牌」战略,通过批零一体及相互赋能,向C端客户提供专业化和多元化的健康服务,聚焦优势区域发展,提升单店盈利能力等。
随着医药改革,商业企业的零售端开始转型,头部企业强强联合以应对竞争成为趋势。
(责任编辑:zx0600)