都说今年是“酒店业最差暑期旺季”,但贵州偏偏就是那个幸运儿。
受到全国多地40℃以上高温持续炙烤影响,头顶着“避暑”这块金字招牌的山地大省贵州喜提全国几乎所有想要纳凉的游客。
随着海量游客源源不断涌入,直接导致贵州(尤其是省会贵阳)酒店业整体价格如脱缰野马一般,彻底涨疯了。
酒店价格节节攀升深深刺激游客脆弱的神经,后者积压的情绪在7月底全线爆发。
在小红书上,咒骂贵州酒店价格暴涨的帖子数量直线上升,各大投诉平台关于贵州酒店价格过高的信息短时激增,贵州各政府部门承受的舆论压力也越来越大。

8月5日,贵州省市场监督管理局突然集中约谈携程等五大平台,要求其严控价格乱象,维护公平环境,引发舆论热议。
大众一度欢呼,今年暑期旺季贵州酒店价格终于要被打下来了!
只不过,事实果真如此?
01
贵州省市场监督管理局突然约谈携程、同程、抖音、美团和飞猪五大平台的消息震惊旅游业内。毕竟一个地方大省如此高调针对暴涨的酒店价格问题“敲打”这些头部玩家,所释放的潜在信号信息量巨大,不由得人浮想联翩。
值得注意的是,在出手稳定当地酒店价格方面,今年暑期贵州官方已经不止一次出手了。
7月31日,贵州省市场监督管理局发布了《贵州省市场监管局关于规范“避暑季”住宿行业价格行为的提醒告诫函》,提醒全省住宿业、第三方平台经营者要规范价格体系,并且明确亮出明晃晃的处罚大刀:

经营者违反明码标价规定的,将给予5000元以下的罚款。经营者违法情节较重,构成价格欺诈的最高罚款50万元,构成哄抬价格的最高罚款300万元,构成相互串通、操纵客房价格的最高罚款500万元。
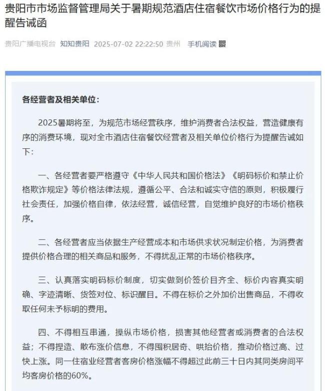
7月初,面对已经有价格暴涨迹象的当地酒店业,贵阳市市场监督管理局快速发布《贵阳市市场监督管理局关于暑期规范酒店住宿餐饮市场价格行为的提醒告诫函》,除了对经营者进行提醒警告之外,还明确为酒店涨价划定红线:

同一住宿业经营者客房价格涨幅不得超过此前三十日内企同类房间平均客房价格的60%。
整个暑期,贵州各地市、各协会组织都没闲着,不是在发布通知,就是在走访调研,例如:
贵州省消费者协会发布致广大消费者及经营者的倡议书,提示消费者谨慎选择住宿,留存消费凭证;提醒经营者规范价格,诚信合规经营。

贵州省餐饮行业商会、贵州省旅游民宿协会发布《规范住宿、餐饮行业价格行为倡议书》,呼吁经营者杜绝价格欺诈,合理确定价格水平,积极提高住宿餐饮业服务水平。

贵阳市多部门联合开展避暑季酒店价格专项执法检查,截止8月初共计出动人员400余次,检查酒店超过200家。
……

从贵州官方一系列举措来看,当地对于严控酒店业价格暴涨做了充分的准备。
但这是否意味贵州酒店业暑期旺季价格就能被有效打下来呢?
事实或许未必如大家所愿。
02
暑期旺季贵州酒店业集体价格暴涨,本质上还是由供需关系决定的。
在这里我们就不得不提一下酒店业的价格变动规律。
很多人直观上都认为,酒店价格都是“一夜暴涨”上去的,好比一家经济连锁型酒店,前一晚价格还是200元/间夜,后一晚价格就直线飙升到2000元/间夜,期间还脑补出酒店老板“唯利是图的丑恶嘴脸”,幻想着坐收十倍差价。
实际上,酒店涨价并非一蹴而就,而是阶段性试探上行,每次涨幅大致保持在10%-20%左右,然后根据入住率的变化再次调整。
如果某个时间段入住率超过同期,那就接着再试探上涨,直到某个价格区间酒店入住率不变或者下滑,也就是游客开始不买单了,那就维持现状或者转而下调。
理论上,只要有游客一直愿意买单,酒店持续涨价也是无可厚非的,这种涨价行为是符合市场规律的。
这里就有人质疑了,贵州这种避暑旅游大省,每年暑期旺季的时间基本都是相对固定的,对于酒店而言,这个节点房价涨多少、卖多少,应该预判个八九不离十。
为什么还是会出现酒店价格直线暴涨,甚至出现价格失控涨到离谱的情况呢?
劲旅君想说,大家着实高估酒店对价格的把控程度了。
从理论上来说,一家酒店会根据自己往年的经营价格情况以及所在区域酒店行业历年价格走势,综合计算出酒店全年的价格曲线,并根据这条价格曲线的走势动态调整今年的价格策略。
如果所有酒店都严格依照这种价格管理体系,酒店业是不会出现价格失控的情况的。但问题在于,真正能够掌控这种价格管理体系的酒店其实是少数。
大家关注一下历年酒店业恶性价格上涨案例可以发现,国际/国内头部酒店集团爆出这样的恶性案例相对较少(仅从比例而言),中小酒店或者单体酒店则是重灾区。
因为国际/国内头部酒店集团往往会依靠一整套严密的价格管理体系来控制价格,即便是价格暴涨也会有计划、有步骤、有底线,让价格变动尽可能控制在官方红线之内,哪怕偶尔擦边也是有尺度的,换句话说,它们是知道如何在规则之内让利益最大化的。
但是中小酒店或者单体酒店却完全做不到这一点。它们在旅游旺季对于价格的把控连个人经验都用不上,更多是看当地头部酒店怎么变,他们就跟着怎么变。
这就导致一个有趣的现象,旅游旺季的时候,当地头部酒店价格有所上涨,几乎当地所有中小酒店不顾自身实际情况,一股脑都跟风上涨,前者涨得越猛,后者跟得越凶。
问题是,当地头部酒店集团知道价格红线在哪,能够及时刹车回调,但是中小酒店或者单体酒店就抓瞎了,一旦出现某些突发的刺激性因素(例如有酒店趁机哄抬价格),自己再想刹车就难了,于是造成整个区域市场酒店价格整体失控。
从这一逻辑来看,尽管贵州官方频频高调出手,但是大众期待的让当地酒店价格大幅下降,大概率是无法实现的。
官方真正能够做到的是,通过“敲打”酒店从业者们,让他们不要让酒店价格暴涨过于离谱,甚至是全面失控,并在此基础上尽可能维护经营者和消费者双方共同的合法权益,这就是极限了。
03
有消费者或许还是咽不下这口气,感觉必须要让那些酒店奸商付出点代价,于是在社交媒体发避雷贴,给官方发投诉信就成为主要手段。
劲旅君想说,如果大家真的想要出口恶气,顺带推动一下当地酒店业价格更加规范,官方其实已经指出一条明路。
都说打蛇打七寸,能够让官方针对“酒店价格暴涨”祭出雷霆手段的关键点,人家在各种公开文件中标的清清楚楚,从轻到重分别是:
没有明码标价;
大搞价格欺诈;
混乱哄抬价格;
串联操纵价格;
尤其是酒店利用某些事件(自然灾害、重大活动等)哄抬价格,几乎一抓一个准,而且当时就会被树立为反面典型,杀鸡儆猴。
例如,2021年郑州大暴雨期间,郑州希岸酒店高铁站店借机将房间涨到最高2888元/间夜,超过平时价格3-5倍,在被消费者举报后,酒店被郑州官方严惩,不但罚了50万元,还被列入当年河南省市场监管十大典型案例。客观而言,当时这一案例对平息郑州暴雨期间酒店恶意涨价起到非常明显的震慑作用。
大家不要总是揪着酒店卫生差、质价不符等小问题去投诉酒店,后者最多挨顿批评,罚点小钱,真正要打疼它们,就找准上述这些行为的证据,一击必中。
归根到底,今年暑期旺季贵州的一系列围绕酒店业价格上涨的监管措施,本质上还是给整个行业划定经营红线,将行业发展引导到合法合规的大方向上。
不过官方对于酒店业价格乱象为代表的行业顽疾破解速度正在大幅提升。
7月31日,国家市场监管总局发布的《网络交易平台收费行为合规指南》就是一个标志性事件,该文件进一步规范网络剧交易平台向平台内经营者收取佣金、抽成、会员费、技术服务费、信息服务费、营销推广费等收费行为。
这相当于给OTA、旅游电商等头部平台带上紧箍咒,督促平台完善运营逻辑,倒逼旅游商家爱规范经营。
未来或许在暑期旺季再遇到酒店业价格暴涨时,官方能够以平台为有效抓手,严格监督市场,让价格保持相对稳定,也未尝不是不可行。
(责任编辑:zx0600)