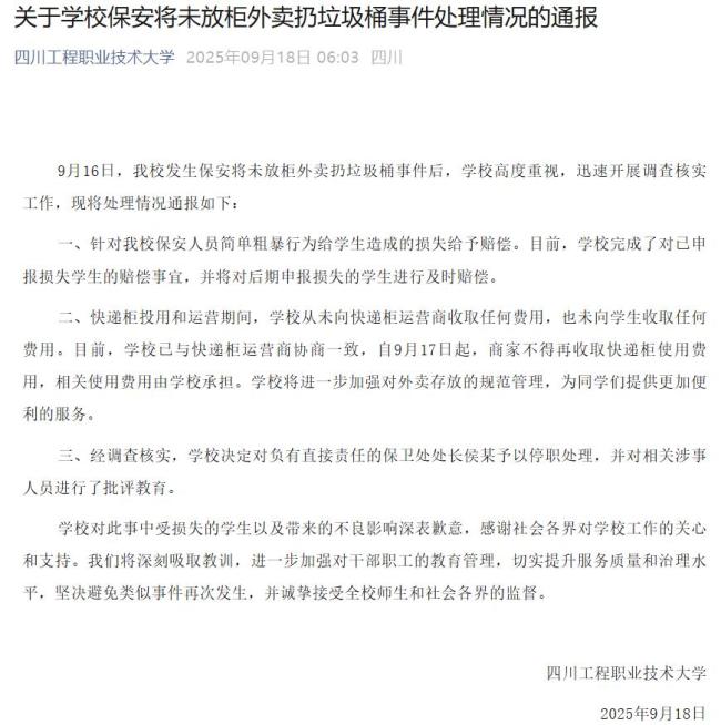
9月18日,四川工程职业技术大学就学校保安将学生外卖扔进垃圾箱一事发布了情况通报。9月16日,该校发生了保安将未放入快递柜的外卖扔进垃圾桶的事件,学校对此高度重视并迅速开展调查核实工作。

针对保安人员的简单粗暴行为给学生造成的损失,学校已经完成了对已申报损失学生的赔偿事宜,并承诺对后期申报损失的学生进行及时赔偿。学校还与快递柜运营商协商一致,自9月17日起,商家不得再收取快递柜使用费用,相关费用由学校承担。学校将进一步加强对外卖存放的规范管理,为同学们提供更加便利的服务。

经调查核实,学校决定对负有直接责任的保卫处处长侯某予以停职处理,并对相关涉事人员进行了批评教育。学校对此事中受损失的学生以及带来的不良影响深表歉意,感谢社会各界对学校工作的关心和支持。学校表示将深刻吸取教训,进一步加强对干部职工的教育管理,切实提升服务质量和治理水平,坚决避免类似事件再次发生,并诚挚接受全校师生和社会各界的监督。

此前,据媒体报道,多名学生在社交媒体上反映称,学校保安将学生外卖扔进垃圾筐,并禁止学生取走,引发网友关切。有学生表示,以往外卖可放置在校门口,但自从学校安装外卖柜后,所有外卖必须入柜,否则一律被清理。放在柜外的外卖都被扔了,而放柜子还要收一块钱,费用由学校收取。